Escopo


  • O projeto SmartCharger tem por finalidade ajudar a evoluir uma aplicação que não possui, à nossa análise,o mesmo nível evolutivo que os demais dispositivos que dele dependem. Compreendemos que os carregadores atualmente estão defasados, necessitam de uma tecnologia de gerenciamento que os torne mais inteligentes e eficientes, de forma que eles possam acompanhar as novas tecnologias que surgem.
  • O que propomos é a criação de um módulo de gerenciamento eficiente que possa ser acoplado a qualquer aparelho que dependa de uma fonte de carga. Ele tem por principal funcionalidade gerenciar o processo de carga para um nível ótimo, evitando que o aparelho seja danificado durante os processos de carga. Evolutivamente nossa meta é chegar a um dispositivo autônomo que acumulará as funções do módulo de gerenciamento e do próprio carregador, tornando-se uma aplicação universal. A proposta é englobar as funções atuais dos carregadores comuns bem como novas funções que propomos a seguir em uma central que possa ser portátil e intuitiva, uma ferramenta facilitadora que venha a ser de grande valia ao usuário, e de forma completamente autônoma, tomar certos cuidados com o aparelho carregado que o usuário não toma, por descuido ou por falta de conhecimento.


5W2H

What:

O nome: SmartCharger

O Objetivo:

 Conferir inteligência e autonomia a um dispositivo simples (carregadores) que precisa evoluir tanto quanto os aparelhos que dele dependem.

O que é:

A aplicação é basicamente um dispositivo inteligente que tem a capacidade de, por meio de comunicação sem fios, de preferência alguma tecnologia de comunicação proximal, este circuito, possa auxiliar no procedimento de carga dos aparelhos portáteis de maneira autônoma.

 

Why:

 

Por que desenvolver:

A indústria tem trabalhado em desenvolver os periféricos portáteis de forma rápida. Entretanto nota-se uma carência em desenvolvimento do dispositivo capaz de fornecer a carga para esses aparelhos (salvas exceções).

 

Qual o motivo:

Inviabilidades físicas como perder um carregador ou inviabilidades operacionais como o ter que ficar vigiando o circuito, durante o processo de carga, de modo a  evitar a carga excessiva e o eventual dano ao aparelho. Bem como a forma  autônoma de identificação da necessidade ou não de carga e a gestão inteligente de fonte de energia são vantagens indispensáveis. Nota-se uma carência dessas características nos dispositivos com o mesmo fim.

 

Porque alguém investiria:

Posto que o periférico será um adicional ao dispositivo em questão, seja um celular, ou um notebook,  ele torna-se extremamente adaptável e volátil agindo de maneira independente ao circuito de carga. Basicamente pretendemos inserir um cérebro em um dispositivo que não o possui. Tal funcionalidade torna tanto a operação do dispositivo como a implementação muito versátil e portanto torna o dispositivo extremamente comercial e rentável.

 

Why:

Há similares?

 

Aplicabilidade:

Em tese o dispositivo será projetado em primeira instancia como um modulo avulso eu será acoplado ao circuito carregador. Sendo assim ele pode ser utilizado em qualquer dispositivo que dependa de carregadores, dependendo do dispositivo carregado  algumas funcionalidades podem ser inviabilizadas.

 

Onde pode ser desenvolvida:

A priori o circuito é simples, consiste apenas de um sistema micro controlado de um circuito de potência. Dessa formas plataformas se mostram mais simples e facilmente manuseáveis como a plataforma Arduino ou a plataforma ARM são mais do que suficientes para atender aos requisitos do projeto.

 

Onde pode Ser usada.

O elemento conta com o padrão brasileiro de tomadas e será projetado para funcionar em condição ótima na frequência de rede brasileira (60Hz). Posto isso a limitação do circuito será apenas essa, a frequência de rede.

 

Onde pode ser testada.

O sistema em si não tem requisitos muito exigentes e por tanto não há necessidade de um teste laboratorial incisivo. O teste poderá ser feito em qualquer dispositivos que cumpra os requisitos mínimos do circuito (necessidade de carregador). Isso dado ao fato do circuito ser modular e independente.  

 

When

Quando começar

As plataformas que serão utilizadas já são implementadas e de fácil acesso a documentação, dessa forma o projeto pode ser desenvolvido imediatamente.

 

Quando lançamento 1 fase.

Três semanas após a data do início do projeto.

 

Cronograma

                1º. (6 dias após o start): Projeto

                2º. (9 dias após o start): Modelagem

                3º. (13 dias após o start): Protótipo

                4º. (17 dias após o start): Desenvolvimento Fase I

                5º. (21 dias após o start): Teste e entrega Fase I

                6º.(28 dias após o start): Desenvolvimento fase II e Manutenção Fase I

Who

Quem pode Usar?

Planejamos que o dispositivo seja de fácil manuseio, preferencialmente intuitivo, posto que é uma ferramenta facilitadora, não há sentido para complexidade de uso e, portanto Qualquer pessoa pode usar.

Quem pode desenvolver?

A priori necessitamos de desenvolvedores capacitados com programação e manipulação de micro controladores e circuitos retificadores/abaixadores/reguladores de tensão.

Detalhamento:

Gerentes de projeto
Nathálie Camila e Natália Morais
Desenvolvedores
Sênior*
Leonardo Leite
Júnior*
Carlos Humberto

(*desconsiderando o nível de formação, observando apenas o conhecimento específico)

Solution Tester
Carlos Humberto
Stakeholder
Professor Luiz Claudio.
Turma de Engenharia de Software

How much

Quanto custará ao usuário final.

Posto que o produto conta tanto com um módulo de retificação e um micro controlador, não há componentes muito caros e portanto julgamos que o preço sugerido ao consumidor é de no máximo R$50,00, este preço está sujeito a diminuições drásticas a medida que o volume de dispositivos produzidos aumente.

Custo de Desenvolvimento.

A parceria foi formada com a equipe de desenvolvimento de forma que não será cobrado o salário de mercado devido as funções, mas sim participação nos lucros, um investimento de R$ 1000,00 pode dar inicio a pesquisa, prototipação e até as primeiras e modestas levas de produto final.

How

Como desenvolver

Primeiramente deve ser feita uma pesquisa de mercado paravalidar as funções. Uma pesquisa para determinar qual circuito retificador será usado e uma para identificar o CI micro controlador (pode ser feita em arduino).  A parte de programação tanto do micro controlador quanto do aplicativo e o software é relativamente simples. Um software utilizando a linguagem C#, que é um a linguagem da plataforma .NET e, futuramente um aplicativo baseado em java para torna-lo plenamente portátil dará conta dos dispositivos mais robustos, como computadores e notebooks. Uma aplicação desenvolvida para android resolverá a parte de compatibilidade com dispositivos portáteis mais comuns, uma aplicação para o IOs ainda está sob análise de viabilize. Independentemente o micro controlador deve ser programado para receber os sinais do módulo retificador de tensão e interpretá-los autonomamente de modo que ele seja capaz de manter ou cortar a alimentação da rede desativando o processo de carga de qualquer dispositivo.

Como testar

Basicamente será feito teste de stress de uso, sobrecarga, raio de atuação.

Como adquirir:

A venda será feita a partir de um site de vendas, e futuramente, para uma versão mais robusta do produto, poderá ser desenvolvida uma página web. Mas de primeira instância a venda será feita mediante contato direto com uma equipe, após um período de divulgação.

 

Requisitos

Funcionais:

1.       O sistema deve possuir capacidade de pareamento via bluethoot com a penas um dispositivo periférico

2.       O sistema pode funcionar com dispositivos pareados(de forma ótima), ou dispositivos não pareados.

3.       O sistema deve ser capaz de, de maneira autônoma gerenciar as fontes de energia do dispositivo periférico conectado

4.       O sistema tem que ser capaz de identificar o tipo de dispositivo com o qual ele está conectado e, de maneira autônoma, ser capaz de determinar a melhor maneira de gerenciar a fonte de energia (aspectos como corrente ótima de carga completa e carga rápida, potência ótima de carga).

5.       O sistema tem que possuir função de ativar um sinal sonoro dado um estímulo do dispositivo pareado (mensagem via protocolo de comunicação proximal). Essa  função é condicionada ao pareamento mas é uma das mais básicas do sistema.

Não Funcionais

1.       As funções que o sistema possui são habilitadas de acordo com as capacidades do dispositivo pareado, mas o gerenciamento de energia deve ser independente e preciso

2.       O dispositivo deve ter um formato slim, de forma a facilitar transporte

3.       A interface do sistema deve ser extremamente fácil de utilização, de preferência intuitivo, não deve ser necessário consultar nenhuma documentação para manuseio do aparelho.

4.       Dada a dependência de cabos, não usá-los embutidos. Utilizar conectores de padrão universal, como, para a saída do dispositivo utilizar cabo usb, para saída da fonte de tensão(rede de instalação elétrica predial), um conector simples.

5.       A primeira instância do dispositivo disponibilizará a conexão com smartfones e dispositivos android, as evoluções do sistema contarão com implementação para novas tecnologias.  

 

 

Diagrama de Fluxo de Dados

Diagrama de Estados

Arquivo:Diagramaestados.pdf

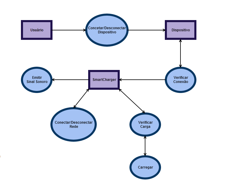
Diagrama de Caso de Uso

Arquivo:SmartCharger caso geral.pdf

Detalhamento de Caso de uso

Arquivo:A.pdf

Diagrama de Atividades

Arquivo:Diagramaatividades.pdf

Diagrama de Classes

Arquivo:Class diagram SC.pdf

Diagrama de Blocos

Source codes

Para o desenvolvimento da aplicação em android utilizamos uma plataforma de desenvolvimento open source desenvolvida pelo Massachusetts Institute of Technology(MIT) para facilitação do desenvolvimento de aplicações simples em java. É uma IDE puramente visual onde a programação é feita utilizando "peças de quebra cabeças". Ideal para prototipagem por ser simples de programar.

Crie uma conta no site, haverá uma associação da sua conta google.

AppInventor:[1]

No painel de suas aplicações clique em More Actions>Upload Source e carregue o arquivo zip a seguir

SmartCharger source code:[2]

a titulo de exemplo segue a tela da codificação(note que não há linhas de código)

Tela da aplicação que configura a interface visual (on-line)

A web aplication possui opções para gerar a aplicação para android e salva-la na maquina, ou se o dispositivo android já estiver conectado a maquina é possivel instalar e debugar a aplicação diretamente no aparelho.

Á um problema de compatibilidade entre os módulos de bluetooth comuns, de forma que pode haver problemas de pareamento.

O codiogo para o arduino é o seginte


int buzz=12; int led=13; int but=8; int x=0,y=1; int carga=3; int fadeValue;

void setup(){ Serial.begin(9600);//declaração do uso de porta serial pinMode(buzz,OUTPUT); pinMode(but,INPUT); pinMode(led,OUTPUT); }

void loop(){ char c=Serial.read();//variavel que lê a entrada serial if(c=='c'){x=1;} if(c=='d'){x=0;} if(c=='f'){y=1;} if(c=='l'){y=0;}

//desconectado e carregado if(x==0&&y==1){

// fade out from max to min in increments of 5 points:
 for(fadeValue = 255 ; fadeValue >= 0; fadeValue -=1) { 
   // sets the value (range from 0 to 255):
   analogWrite(carga, fadeValue);         
   // wait for 30 milliseconds to see the dimming effect    
   delay(30);         }
   y=0;

} //caso desconectado e vasio: apitar até que conecte ou aperte botão if(x==0&&y==0){

 tone(12,2999,800);
 digitalWrite(led,HIGH);
 delay(500);
 digitalWrite(led,LOW);
  if(digitalRead(but)==HIGH){y=1;}

}

//caso conectado e cheio if(x==1&&y==1){

 digitalWrite(led,HIGH);
 tone(buzz,2999,400);
   delay(500);
 tone(buzz,2199,600);
   delay(500);
 tone(buzz,2999,400);
 digitalWrite(led,HIGH);

}

//caso conectado e vasio

if(x==1&&y==0){
 for(fadeValue = 0 ; fadeValue <= 255; fadeValue +=1) { 
   // sets the value (range from 0 to 255):
   analogWrite(carga, fadeValue);         
   // wait for 30 milliseconds to see the dimming effect    
   delay(30);                            
 } 

y=1; }

delay(1000); }