5W2H


What


  • 1. Qual o nome do seu projeto?
    • Sistema de Controle de Tráfego
  • 2. Qual o objetivo deste projeto?
    • Automatização e aperfeiçoamento da dinâmica e dos mecanismos presentes nas vias transitáveis por veículos automotores
  • 3. Quais os maiores desafios, na sua opinião, para se realizar este trabalho?
    • Distinguir todos os subsistemas subordinados ao SNT (Sistema Nacional de Trânsito – CTB; Lei nº 9.503, de 23 de setembro de 1997) passíveis de otimização, como também usar escolher das mais adequadas técnicas de engenharia para cada caso trabalhado
  • 4. Quais os conhecimentos básicos que devemos ter para se implementar este projeto?
    • Conhecimento satisfatório de quais órgãos estão ligados ao SNT, a esfera de ação de cada um no plano jurídico, o modo como esses [órgãos] interferem no planejamento e gerenciamento do trânsito;
    • Ciência das disposições do CTB acerca das normas de circulação e conduta (CTB; Art. 26 ao Art. 67);
    • Conhecimento das boas práticas de comportamento nas via públicas transitáveis, seja como condutor de veículos de qualquer espécie seja pedestre.
    • Entendimento de como se formam e as atuais soluções dos problemas existentes no trânsito
  • 5. Quais soluções similares existem no mercado?
    • Da envergadura desse projeto, não há, no mercado, nenhum sistema que faça algo semelhante.


Why


  • 1. Porque é interessante desenvolver este projeto?
    • Porque atualmente passamos por problemas relacionados a transito,espaço e tempo, com a automatização desse espaço a tendencia sera a diminuição de reclamações e diminuição de transito em um determinado intervalo de tempo.
  • 2. Porque deve usar a tecnologia escolhida?
    • Para aperfeiçoamento das vias urbanas e rurais.
  • 3. Porque usar o hardware específico?
    • Porque sera um dispositivo que vai nos permitir monitorar o fluxo o tempo dos aspectos relacionados as vias.
  • 4. Porque usar o sistema específico?
    • Porque o sistema viabiliza e da controle do trafego em tempo real.


Who


  • 1. Quem pode se beneficiar deste projeto?
    • Os grandes centros metropolitanos em geral
  • 2. Quem poderá operar o sistema?
    • Técnicos em trafego e eletrônica
  • 3. Quem deverá participar do desenvolvimento do sistema?
    • Analistas de TI,engenheiros e analistas de trafego em cidades metropolitanas.


Where


  • 1. Onde os dados serão inseridos?
    • No programa em questão e na automatização da malha viária.
  • 2. Onde os dados serão externalizados, publicados?
    • Em sites e no programa em si afim de que mostre que o programa alem de confiável tem alto grau de aprimoramento
  • 3. Onde esta aplicação poderá ser usada?
    • Em carros e em vias urbanas e rurais.
  • 4. Onde os dados serão armazenadas?
    • Em bancos de dados do sistema.
  • 5. Onde o software deverá ser hospedado?
    • Em servidores.


When


  • 1. Em quanto tempo pretende desenvolver o sistema?
    • Em alguns meses.
  • 2. Quais serão as fases e em quanto tempo cada uma?
    • Planejamento do sistema(uma semana),orçamento(5 dias),viabilização do espaço(indeterminado),simulação(indeterminado),correção de bugs e melhorias(3 dias),implementação do sistema(indeterminado).
  • 3. Qual o tempo de resposta do dispositivo ou do sistema?
    • Em alguns milissegundos dependendo do hardware em questão.
  • 4. Quanto tempo para responder a uma entrada?
    • Em tempo real.
  • 5. Quanto tempo para gerar a saída?
    • Depende do hardware em questão.


How


  • 1. Como será dividido o desenvolvimento do sistema?
    • Sistema que otmize o modo como as relações no transito se dão. Para tanto, será feita a divisão do todo em diversos subsistemas, de modo que cada um desses atue melhorando sua respectiva área:
      • Temos:
        • a) Subsistema que controle a sinalização semafórica tornando-a inteligente conforme o fluxo de carros [i] e transeuntes na via[ii].
        • b) Subsistema que comunica com algum tipo de "computador de bordo", no carro, de forma a informar vagas de estacionamento livres,vias de baixo fluxo,consumo do veículo, condições climáticas adversas/favoráveis;
        • c) Subsistema que monitore a velocidade dos veículos transitantes tanto em vias rurais quanto urbanas.
        • d) Subsistema emissor de multas
  • 2. Como será feita a entrada de dados?
    • Para:
      • a) Sensores de proximidade às faixas de travessia de pedestres captariam a necessidade de alternar a sinalização semafórica, por meio de
  • 3. Como será feita a saída de dados?
    • Gráficos e Planilhas.
  • 4. Descreva a 1a. funcionalidade? (malha viária inteligente)
    • Seja 2 sinais x e y inteligentes, se sinal x não passa carro,o sinal y interpreta de forma inteligente que ele fique aberto e vice e versa
  • 5. Descreva a 2a. funcionalidade? (malha viária inteligente)
    • Monitora o fluxo de carros a fim de que a via com mais veículos seja otimizada para que os sinal fique aberto de forma que passe o máximo de carros e quando estiver um fluxo menor em relação ao outro o mesmo se fecha otimizando a outra via


How much


  • 1. Quanto custa cada parte do sistema?
    • Indeterminado.
  • 2. Quanto deverá custar todo o sistema?
    • Indeterminado.
  • 3. Quantas pessoas deverão ser usadas (Equipe) ?
    • Indeterminado.
  • 4. Quanto custa cada profissional?
    • Indeterminado.
  • 5. Qual deverá ser o preço de aquisição do seu software para o usuário final (Valor de mercado)?
    • 1000 reais.


Modelo Estruturado

DFD

DER

  • Entidades
  • Relacionamentos
  • Chaves
  • Domínios

DD

Banco de dados

Usuários:

  • ID: Número de identificação dado ao usuário.
  • Senha: Senha criada pelo usuário para acesso ao sistema.
  • NomeUsuario: Nome completo do usuário.
  • DataNascimento: Data de nascimento do usuário.
  • Identidade: Número da identidade do usuário (RG).
  • CPF: Número do CPF do usuário.
  • Sexo: Sexo do usuário.
  • CEP: Código postal da residência do usuário.
  • TipoUsuario: Tipo de usuário cadastrado.

DETRAN:

  • NúmeroAgente: Número de cadastro do agente do DETRAN.

Semáforo:

  • NumeroSérie: Número de série sob qual o sinal foi cadastrado.
  • RuaPrincipal: Informação de localidade do sinal em uma rua principal.
  • RuaSecundária: Informação de localidade do sinal em uma rua secundária.

Câmeras:

  • NmrCamera: Número sob o qual a câmera foi registrada.
  • FuncaoCamera: Diz se a câmera tem como objetivo monitorar radares ou o tráfego.

Central Agentes de Emergência:

  • TipoAgente: Informa qual agente será necessário para atender à ocorrência.
  • TipoOcorrência: Informa o tipo de ocorrência.

Policia:

  • NmrAgente: Informa o número do agente de polícia acionado.

Bombeiros:

  • NmrAgente: Informa o número do agente bombeiro acionado.

Processos

  • AutenticarFunçãoUsuário(): Autentica o usuário de acordo com as informações entradas pelo mesmo e contidas no sistema.
  • ControlarCamera360(): Realiza o controle manual de uma câmera 360º.
  • CrudUsuario(): Apenas o usuário administrador terá permissão para realizar as operações CRUD com todos os usuários. O usuário administrador deverá possuir uma área de gerenciamento para tratar dos usuários
  • CrudHistoricoCameraRadar(): Administradores, operadores e agentes tem acesso às operações CRUD das câmeras.
  • MonitorarCameraTrafego(): Realiza o monitoramento manual das câmeras instaladas.
  • CrudSemaforo(): Administradores e operadores tem acesso às operações CRUD dos semáforos.
  • OtimizarTempoMinimo(): Realiza a otimização do timer do semáforo de acordo com as informações obtidas através do monitoramento.
  • OtimizarViaPrioridade(): Realiza a otimização de preferencias das vias de acordo com as informações obtidas através do monitoramento.
  • MonitorarCamera360(): O sistema faz o monitoramento automático da câmera 360.
  • MonitorarCameraRadar(): O sistema faz o monitoramento automático das câmera instaladas nos radares.
  • RepararEletrica(): Informa que a câmera necessita de reparos na parte elétrica.
  • RepararFisica(): Informa que a câmera necessita de reparos na parte física.
  • LocalizarSemaforo(): Localiza e informa a localização do semáforo de acordo com o número da câmera instalada.
  • AutenticarAgente(): Realiza a autenticação do agente acionado.
  • AcionarRapidamenteAgente(): Realiza um acionamento emergencial de algum agente cadastrado.
  • LocalizarAgente(): Localiza o agente mais próximo da ocorrência e faz o seu acionamento normal.
  • AcessarCameras(): Agentes de emergência possuem acesso às câmeras livremente porém não fazem seu monitoramento constante e nem realizam alterações ou reparos nas mesmas.



Modelo OO

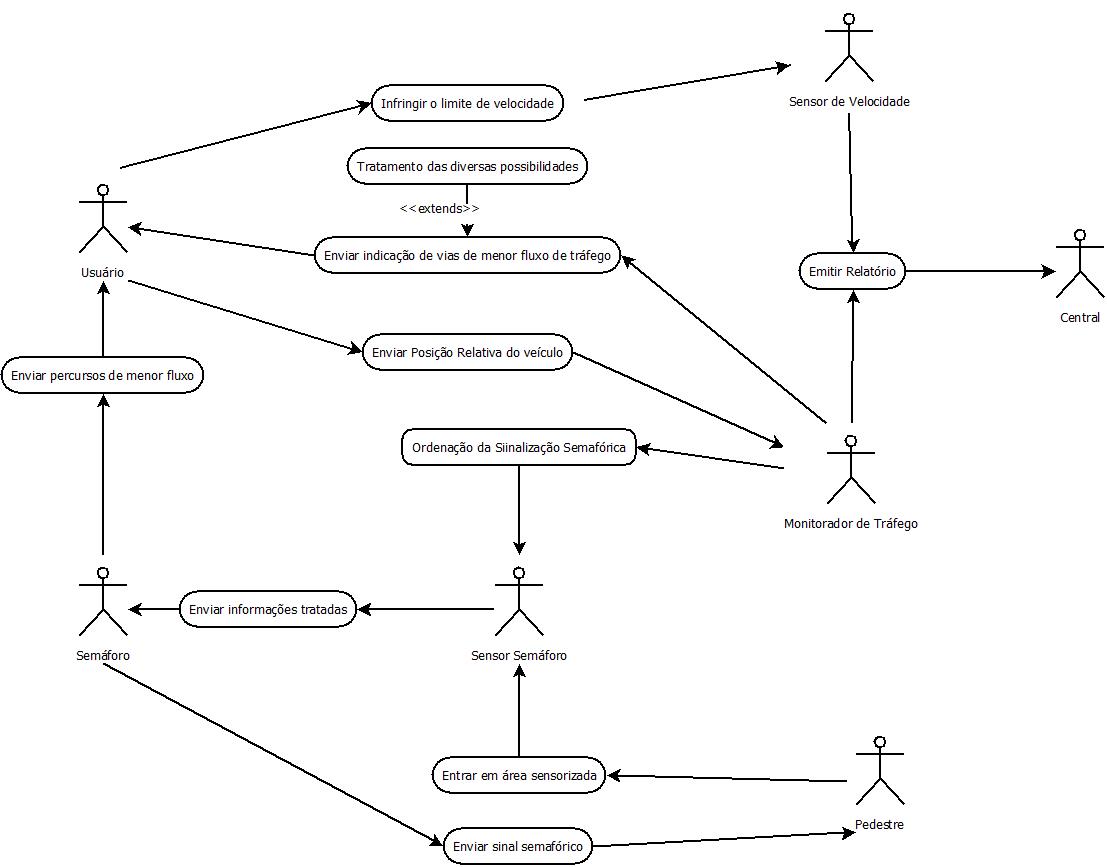
Diagrama de Casos de Uso

Diagrama de Classes

Protótipo

  • Objetivo
  • Recursos utilizados
  • Funcionamento
  • Detalhamento (Imagens, vídeos, ...)
  • Resultados obtidos

Pesquisador