5W2H
What
- 0. Escopo:
- O software e aplicativo Pais-na-escolas tem por finalidade conectar os pais ao ambiente escolar de seus filhos ou dependentes. Através dele será possível uma aproximação da escola aos pais e de um melhor acompanhamento e participação dos pais no ambiente e no desenvolvimento escolar de seus filhos. Isto ocorrerá através do acompanhamento das notas, frequência e desempenho do aluno, dados estes que serão lançados pela instituição educacional e acessados através de um login e senha fornecido aos pais para o acompanhamento do filho, como pontos fortes e pontos fracos em cada disciplina.
- Os dados como notas e frequência e matérias serão lançados/inseridos pela direção da escola ou setor responsável, e o sistema não contará com recurso de câmeras ou audiovisuais, apenas foto do aluno e textos, pois encareceria o projeto e prejudicaria sua viabilidade.
- 1. Qual o nome do seu projeto?
- Pais-na-escola.
- 2. Qual o objetivo deste projeto?
- Propiciar um ambiente para que os pais de escolas públicas acompanhem e participem no desenvolvimento educacional de seus filhos.
- 3. Quais os maiores desafios, na sua opinião, para se realizar este trabalho?
- As maiores dificuldades são a integração do sistema com os dados das escolas e a monetização do software, pare poder mantê-lo sem depender apenas de verbas públicas.
- 4. Quais os conhecimentos básicos que devemos ter para se implementar este projeto?
- Deve-se conhecer de html5, banco de dados, css, desenvolvimento mobile, etc.
- 5. Quais soluções similares existem no mercado?
- Algumas escolas particulares já possuem sistema de monitoramento dos alunos, inclusive com câmeras de segurança. Devido ao baixo investimento e caráter de auxílio nas instituições públicas, pretende-se simplificar o software e não instalar cameras pois encareceria o sistema.
- Algumas escolas particulares já possuem sistema de monitoramento dos alunos, inclusive com câmeras de segurança. Devido ao baixo investimento e caráter de auxílio nas instituições públicas, pretende-se simplificar o software e não instalar cameras pois encareceria o sistema.
Why
- 1. Porque é interessante desenvolver este projeto?
- Em um período em que é verificado uma crise no sistema educacional brasileiro, com a propositura de projetos do governo para mudanças que inclusive aumentem a carga horária de estudos e diminua o número de matérias/disciplinas obrigatórias, um acompanhamento das melhorias ou pioras no desenvolvimento dos estudantes e da educação no país é essencial, e um software como este poderá ser de grande auxílio.
- 2. Porque deve usar a tecnologia escolhida?
- As praticidades da internet e o fato de 50% do acesso a ela serem via smartphones, se faz necessário o uso da implementação de aplicativo e da tecnologia mobile.
- 3. Porque usar o hardware específico?
- O software não utiliza de hardware específico/proprietário), podendo ser acessado em celulares e computadores.
- 4. Porque usar o sistema específico?
- Conforme dito, o acesso por smartphone a internet representa metade ou mais do acesso, sendo prático e acessível, mas não dispensa o uso do computador tradicional, principalmente para facilitar emissão e impressão de documentos.
Who
- 1. Quem pode se beneficiar deste projeto?
- Pais (auxílio e acompanhamento dos filhos), alunos (aproximação com os pais no campo estudantil), escolas públicas (contará com auxílio dos pais na educação escolar dos alunos) e o Governo (que poderá ter um melhor acompanhamento e controle estatístico na educação do país .
- 2. Quem poderá operar o sistema?
- Os pais logando e visualizando os dados que serão inseridos e gravados pelas instituições educacionais.
- 3. Quem deverá participar do desenvolvimento do sistema?
- Desenvolvedores na programação em si, pais e escolas no auxílio com requisitos e funcionalidades.
Where
- 1. Onde os dados serão inseridos?
- Serão inseridos em um bando de dados, servidor próprio do software, agregando segurança e disponibilidade ao sistema e aos dados e informações. Nesse aspecto da segurança da informação, o login/autenticação será necessária para visualizar os dados do aluno.
- 2. Onde os dados serão externalizados, publicados?
- Internet.
- 3. Onde esta aplicação poderá ser usada?
- Computadores e celulares.
- 4. Onde os dados serão armazenadas?
- Em um servidor.
- 5. Onde o software deverá ser hospedado?
- Algum hospedeiro que ofereça segurança aos dados.
When
- 1. Em quanto tempo pretende desenvolver o sistema?
- Aproximadamente 6 meses.
- 2. Quais serão as fases e em quanto tempo cada uma?
- Projeto (1 mês), estudo de como fazer (1 mês), desenvolvimento (2 meses), testes (1 mês), implementação (1 mês).
- 3. Qual o tempo de resposta do dispositivo ou do sistema?
- Varia conforme o hardware do usuário.
- 4. Quanto tempo para responder a uma entrada?
- Imediada.
- 5. Quanto tempo para gerar a saída?
- Varia conforme internet do usuário.
- Varia conforme internet do usuário.
How
- 1. Como será dividido o desenvolvimento do sistema?
- 4 fases, sendo: estudo, programação, teste, implantação.
- 2. Como será feita a entrada de dados?
- Através de teclado do computador ou tela do celular, variando conforme usuário.
- 3. Como será feita a saída de dados?
- Pelo monitor do computador ou tela do celular.
- 4. Descreva a 1a. funcionalidade?
- Cadastro de alunos por parte das instituições.
- 5. Descreva a 2a. funcionalidade?
- Criação de um usuário e senha a ser entregue aos pais dos alunos.
- n. Descreva a enésima funcionalidade?
- Inserção de frequência e notas para cada aluno.
- Inserção de frequência e notas para cada aluno.
How much
- 1. Quanto custa cada parte do sistema?
- A calcular, mas baixar o aplicativo ou acessar o sistema será gratuito.
- 2. Quanto deverá custar todo o sistema?
- A definir.
- 3. Quantas pessoas deverão ser usadas (Equipe) ?
- até 6 pessoas.
- 4. Quanto custa cada profissional?
- A definir.
- 5. Qual deverá ser o preço de aquisição do seu software para o usuário final (Valor de mercado)?
- Como a intenção é fazer algo para o governo e para o sistema educacional brasileiro, deverá ser consultado a Prefeitura ou Estado para verificar disponibilidade no orçamento/verbas para a educação e qual valor poderá ser encaminhado para o software e sua manutenção.
Modelo Estruturado
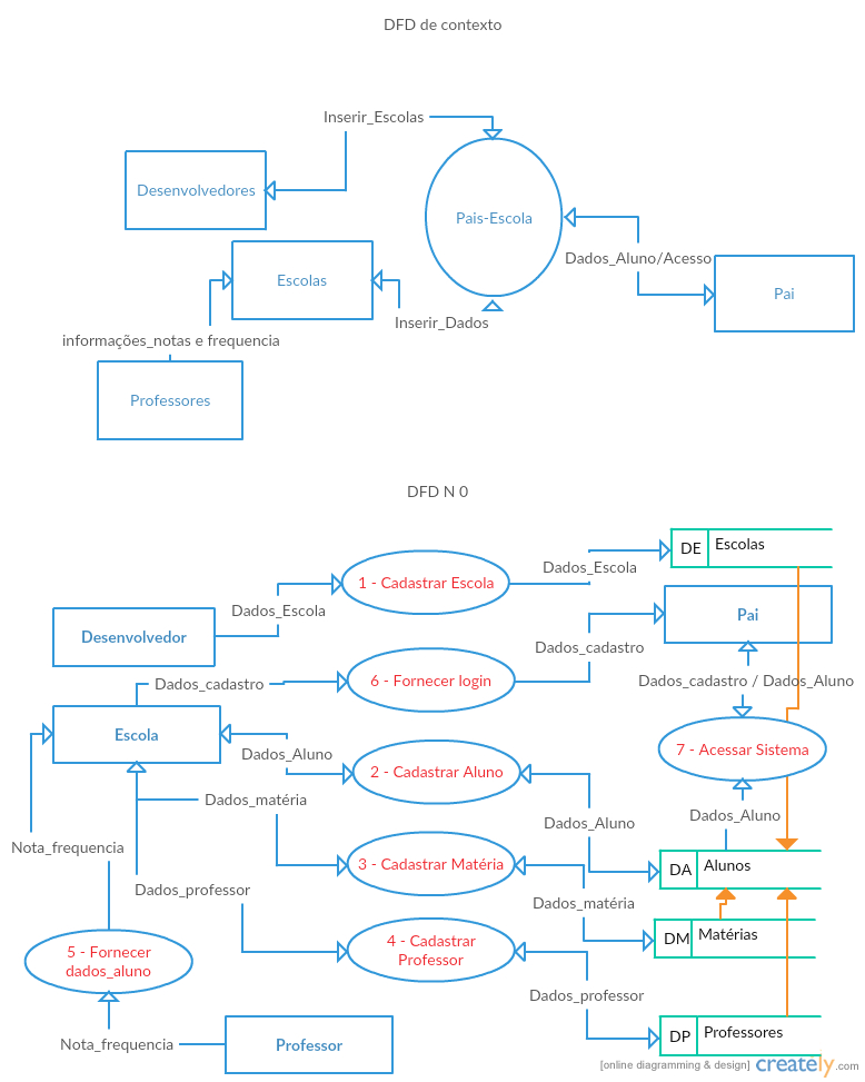
DFD

Arquivo:Pais-Escola (1).pdf Arquivo:Pais-Escola (1).pdf
- Processso
- 1 - Cadastrar Escola
- 2 - Cadastrar Aluno
- 3 - Cadastrar Matéria
- 4 - Cadastrar Professor
- 5 - Fornecer dados_aluno
- 6 - Fornecer login
- 7 - Acessar Sistema
- Depósitos
- DE - Escola
- DA - Alunos
- DM - Matérias
- DP - Professores
- Fluxos
- Dados_Escola
- Dados_cadastro
- Dados_Aluno
- Dados_matéria
- Dados_professor
- Nota_frequencia
DER
- Entidades
- Relacionamentos
- Chaves
- Domínios
DD
- Descritivos de cada item
- Significado
- Conteúdo (Dados compostos)
- Restrições de integridade
- Chave primária (Depósitos de Dados)
Modelo OO
Diagrama de Classes
Diagrama de Estado
Diagrama de Casos de Uso
Diagrama de Sequência
Diagrama de Objetos
Diagrama de Colaboração
Diagrama de Interfaces
Diagrama de Atividades
Diagrama de Componentes
Diagrama de Pacotes
Protótipo
Arquivo:Apresentacaopaisescola2.pdf
- Objetivo
- Recursos utilizados
- Funcionamento
- Detalhamento (Imagens, vídeos, ...)
- Resultados obtidos
Pesquisador