Escopo


  • Otimização de perícias, vistorias automotiva e fiscalização de trânsito: Essa proposta baseia-se na criação de um sistema para dispositivos móveis como celulares e tablets, para que se torne mais fácil e interativa a realização de relatórios em uma perícia, uma vistoria de automóveis ou uma fiscalização com elementos visuais e previsões de dados que facilitem a utilização do usuário, substituindo os relatórios feitos a mão que despendem trabalho, tempo e ocupam grande espaço físico nessas empresas. O produto visa ser direcionado a agentes de transito.


5W2H


  • What
    • O projeto do Otimizador de Inspeções Veiculares tem como objetivo automatizar todo o sistema de relatórios de fiscalização ou perícia realizados por agentes de trânsito, tendo em vista que isso engloba todo seu sistema, desde infrações de trânsito até acidentes sem vítimas.
    • O protótipo será desenvolvido para a plataforma android, a fim de permitir que o agente de transito utilize um tablet para realizar todo o processo de relatação, que envolve um relato escrito e, algumas vezes, fotos para servirem como evidência, e após isso enviar diretamente através da internet para o banco de dados da central e para o servidor da prefeitura.
    • O maior desafio presente neste projeto será a incorporação de um banco de dados para poder ser criado um relatório completo com imagens e textos em um único arquivo. Terá que ser estudado também como se faz a conexão de um tablet android com um banco de dados através da internet, para poder ter uma maior velocidade no armazenamento dos relatórios, pois com isso, o agente não precisaria ir até a central somente para transferir os relatórios do tablet para o banco de dados.
    • Encontramos dois modelos de programas similares ao que estamos pensando em criar. Um implementado em empresas de reconstrução veicular, onde se encontra um nível de detalhamento muito elevado sobre o veículo inspecionado, que depois de feita a inspeção e repassada ao programa, envia-se o relatório para a seguradora. Já o outro programa, está sendo implementado agora no mercado portanto ainda não foi muito bem aperfeiçoado, é o de inspeção de semi-novos. Esse programa necessita um nível de detalhamento menor que o da reconstrução veicular, e por isso se assemelha mais ao que pretendemos desenvolver.
  • Why
    • O sistema de relatórios e boletins de ocorrência da secretaria de trânsito e transporte de uberlândia (SETTRAN) é precária, totalmente feita a mão e não há registros digitais de nenhum relatório, ou seja, a segurança é baixa. Esse projeto irá, além de facilitar e agilizar o serviço dos agentes de trânsito, irá melhorar a segurança de dados da agência, já que permite o armazenamento tanto físico quanto digital de dados.
    • A escolha de fazer o programa para android foi feita devido a portabilidade do mesmo. A maior parte dos tablets no mercado atual vem com android como sistema operacional padrão. Devido a esse grande mercado, pode-se conseguir um tablet com android por um preço razoável, o que torna a utilização do programa em desenvolvimento mais em conta do que se fosse desenvolvido para outro sistema operacional.
  • Where
    • Onde os dados serão inseridos?
      • Os dados serão inseridos através de tablets.
    • Onde os dados serão externalizados, publicados?
      • Os dados serão publicados em sites, por exemplo, o site da prefeitura e poderão ser enviados para o e-mail dos envolvidos.
    • Onde esta aplicação poderá ser usada?
      • Esta aplicação será utilizada em ocorrências de transito.
    • Onde as informações serão armazenadas?
      • As informações serão armazenadas em um banco de dados.
    • Onde o software deverá ser hospedado?
      • Os softwares serão hospedados em tablets e em computadores localizados nas centrais das companhias.
  • When
    • Quando começar a desenvolver?
      • O projeto está previsto para ser desenvolvido a partir de junho de 2013
    • Qual a previsão de lançamento da 1a. fase?
      • O desenvolvimento da 1ª fase se tomará após o lançamento do protótipo (previsto para setembro).
    • Este projeto tem o seguinte cronograma:
      • Junho de 2013: Escopo do projeto
      • Junho/Julho de 2013: Modelagem
      • Julho à setembro de 2013: Desenvolvimento do projeto
      • Setembro de 2013: Entrega do protótipo
  • Who
    • Quem pode usar?
      • Agentes de trânsito, uma vez que as ocorrências serão feitas com maior eficiência e detalhamento, e os envolvidos na ocorrência, que poderão obter as informações por e-mail.
    • Quem poderá operar o sistema?
      • O sistema poderá ser usado por agentes de transito autorizados.
    • Quem deverá participar do desenvolvimento do sistema?
      • O sistema será desenvolvido por estudantes de engenharia auxiliados por engenheiros, programadores e profissionais que o utilizarão.
  • How Much?
    • Detalhamento de custos:
      • Tablets - N x R$700,00
      • Despesas gerais: Sob análise
      • Mão de obra - Sob análise
      • Hospedagem de site- Sob análise
      • Manutenção- Sob análise
  • How?
    • Como desenvolver?
      • Utilizar a linguaguem Java com o Plugin SDK para execução no Android e um banco de dados
    • Como testar?
      • Distribuir algumas versões de testes e adaptação para unidades móveis da Settran
    • Como adquirir?
      • As empresas que desejam adquirir a ferramenta devem pagar um valor inicial de aquisição e instalação, mensalidade e taxas de manutenção.

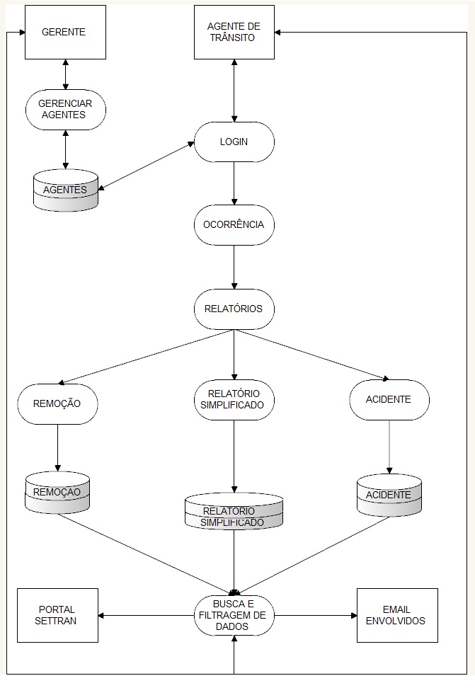
DFD

DER

Diagrama de Classe

Diagrama de Caso de Uso

  • Detalhamento:
- O agente (usuário) é solicitado em uma ocorrência;
- O usuário faz login no sistema;
  - Se o login for negado, volta para a tela inicial do sistema;
  - Se o login for aceito, o sistema registra o número do Boletim de Ocorrência (BO) enviado pela central e exibe as opções para o usuário;
- O usuário escolhe entre os tipos de relatórios e o tipo de veículo relacionado à ocorrência;
- O usuário preenche os campos exibidos pelo sistema;
  - Ao preencher um relatório (multa, avarias, remoção, acidente), sempre será gerado um relatório simplificado.
- Em qualquer ocorência será gerado um relatório simplificado, mesmo que este seja o unico;
- Quando for feito um relatório  de avarias (vinculado aos de remoção e acidente) o usuário terá a opção de tirar e anexar fotos ao relatório;
- Após o preenchimento, será gerado um documento final, seguindo o padrão atual de relatórios do SETTRAN;
- Os dados do documento são filtrados e publicados no Portal da Prefeitura;
- O Documento Final (com todos os dados) é enviado para um Banco de Dados;
- A Central tem a opção de buscar os dados armazenados no Banco de Dados;
  • Requisitos Não-Funcionais:
- O Sistema deve ser altamente seguro, pois contem informações pessoais;
- O Sistema deve ser disponivel offline, pois a area de atuação do SETTRAN vai alem da area urbana;
- O Sistema deve ser portatil e rodas em tablets com Sistema Operacional Android;
- O Sistema deve ser de simples manuseio, pois os usuários não são especialistas em computação;
- O Sistema deve ser codificado em linguagem JAVA;
- O Sistema deve seguir especificações legais, dentro do Codigo de Transito Brasileiro;
- O Sistema deve comunicar, sem erros, com os sistemas do SETTRAN e com o Portal da Prefeitura;

Diagrama de Atividade

Diagrama de Pacotes

Diagrama de Componentes

Diagrama de Comunicação