5W2H


What


  • 1. Qual o nome do seu projeto?
    • NeedBreja.
  • 2. Qual o objetivo deste projeto?
    • O projeto tem como objetivo mediar a relação entre consumidor de bebidas alcoólicas com as distribuidoras das mesmas.
  • 3. Quais os maiores desafios, na sua opinião, para se realizar este trabalho?
    • Os maiores desafios englobam conceitos de entrada de mercado, visto que existem alguns aplicativos semelhantes bem explorados pelo mercado.
  • 4. Quais os conhecimentos básicos (teorias) que devemos ter para se implementar este projeto?
    • Para a implementação deste projeto devemos ter principalmente conhecimentos em gestão de projetos, análise de sistemas e banco de dados.
  • 5. Quais soluções similares existem no mercado?
    • No mercado existem soluções similares como: Ifood, Ubereats e Rappi.


Why


  • 1. Porque é interessante desenvolver este projeto?
    • É interessante o desenvolvimento deste projeto pelo fato das pessoas necessitarem de um serviço especializado de entrega de bebidas e petiscos seja pra organizar uma festa ou principalmente da necessidade de enquanto estiver acontecendo a mesma, não dependerem de dirigirem bêbados até a distribuidora.
  • No seu projeto, precisará optar por algumas tecnologias, usar alguns hardwares e conversar com outros sistemas.

atuais ou não.

    • 2. Com relação às tecnologias, cite no mínimo 3 e explique a função de cada uma no seu projeto.
      • Mobile: O aplicativo será disponível para smartphones (Android ou IOS).
      • WEB: O aplicativo será disponível para plataforma Web podendo ser acessado via Windows ou Linux.
      • Segurança: Será implementado no aplicativo o que há de mais novo em conceitos de segurança de dados.


    • 3. Com relação ao hardware, cite no mínimo 3 e explique a função de cada um no seu projeto.
      • Hospedar o servidor nas nuvens (escolha do melhor processamento).
      • Caso o usuário possua celular com tecnologia de reconhecimento biométrico, será possível login mediante um cadastro da mesma.
      • Caso o usuário possua celular com tecnologia de reconhecimento facial, será possível login mediante um cadastro da mesma.
  • 4. Com relação aos sistemas, cite no mínimo 3 e explique a função de cada um no seu projeto.
      • Facebook: Para realizar cadastro de clientes. (autenticação OAUTH)
      • Correios: Para localização tanto da entrega, quanto no cadastro de endereços.
      • Empresas de cartão de crédito: O funcionamento do pagamento Online dependerá disso.


Who


  • 1. Quem pode se beneficiar deste projeto?
    • As pessoas de modo geral que poderão encontrar bebidas por preços mais acessíveis ao tratarem diretamente com as distribuidoras e os proprietários das distribuidoras que poderão ofertar seus produtos em uma outra plataforma.
  • 2. Quem poderá operar o sistema?
    • O sistema poderá ser operado pelos usuários, proprietários e um administrador geral para correções de possíveis erros.
  • 3. Quem deverá participar do desenvolvimento do sistema?
    • Programadores Backend e Frontend, designer gráficos e gestores de bancos de dados.


Where


  • 1. Por onde (hardware ou sistemas), os dados serão inseridos?
    • Os dados serão inseridos via sistema mediante ao cadastro de quem estará utilizando.
  • 2. Onde (hardware ou sistemas), os dados serão externalizados?
    • Os dados serão externalizados em sistemas mobile e web.
  • 3. Onde (em que dispositivos ou ambientes) esta aplicação poderá ser usada?
    • Esta aplicação poderá ser usada em smartphones em geral e em ambiente Web.
  • 4. Onde os dados serão armazenados?
    • Os dados serão armazenados nos servidores da Amazon.
  • 5. Onde o software deverá ser hospedado?
    • O software será hospedado nos servidores da Amazon.


When


  • 1. Em quanto tempo (em semanas) pretende desenvolver o sistema?
    • O sistema demandará 16 semanas.
  • 2. Quais serão as fases e em quanto tempo cada uma?
    • A fase de desenvolvimento contemplará 13 semanas enquanto que a faze de testes 2 semanas e a divulgação 1 semana.
  • 3. Qual o tempo de resposta do dispositivo ou do sistema, ou seja, quanto tempo acha razoável esperar por uma informação?
    • O tempo de resposta para esperar uma informação deve depender exclusivamente do poder de processamento ou da velocidade da internet do usuário, ou seja, as informações devem ser transmitidas instantaneamente.
  • 4. Se tiver investimento, quanto tempo acha razoável para pagar o financiamento?
  • 5. Quanto tempo se espera para aceitação do público alvo sobre o produto?
    • Espera-se um período de aceitação de 1 mês para que grande parte das pessoas possam se tornar usuárias.


How


  • 1. Como será dividido o desenvolvimento do sistema?
    • O sistema conterá divisões que contemplarão o desenvolvimento Backend e Frontend, além de prototipações de interfaces gráficas para uma escolha mais cabível e o desenvolvimento do banco de dados.
  • 2. Como será feita a entrada de dados?
    • A entrada de dados poderá ser feita através dos clientes, das distribuidoras e pelo administrador do sistema.
  • 3. Como será feita a saída de dados?
    • A saída de dados será feita mediante resposta dos servidores de hospedagem na tela do smartphone ou desktop.
  • 4. 1a. funcionalidade:Autenticar usuários
    • Autenticar usuários

Cadastrar usuários

  • 5. 2a. funcionalidade:Cadastrar Distribuidores
    • CRUD Distribuidores

CRUD Preços

  • 3a. funcionalidade:Contato com Clientes/Distribuidoress
    • Visualizar as Informações dos Clientes/Distribuidores
  • 4a funcionalidade:Localizar Clientes/Distribuidoras Próximas

Visualizar Mapa com Local das Distribuidoras

How much


  • 1. Quanto custa cada parte do sistema?
  • 2. Quanto deverá custar todo o sistema?
    • O sistema custará até R$ 100.000, incluindo os gastos com a equipe de TI e adoção do cloud.
  • 3. Quantas pessoas deverão ser usadas (Equipe) ?
    • A equipe será formada por: 1 desenvolvedor back end; 1 desenvolvedor front end; 1 DBA; 1 Infraestrutura; 1 marketing, 1 vendas.
  • 4. Quanto custa cada profissional?
    • Desenvolvedor back end: R$ 3500

Desenvolvedor front end: R$ 3500 BD: R$ 4000 Infra: R$ 3500 Marketing: R$ 3500 Vendas: R$ 3500

  • 5. Qual deverá ser o preço de aquisição do seu software para o usuário final (Valor de mercado)?
    • Gratuito no app store/play store seja plataforma Android, Mac ou PC.


Canvas

Arquivo:Canvas-NeedBreja.pdf

DFD

Mídia:DFDNeedBreja.jpeg

DER

Arquivo:DERNeedBreja.pdf

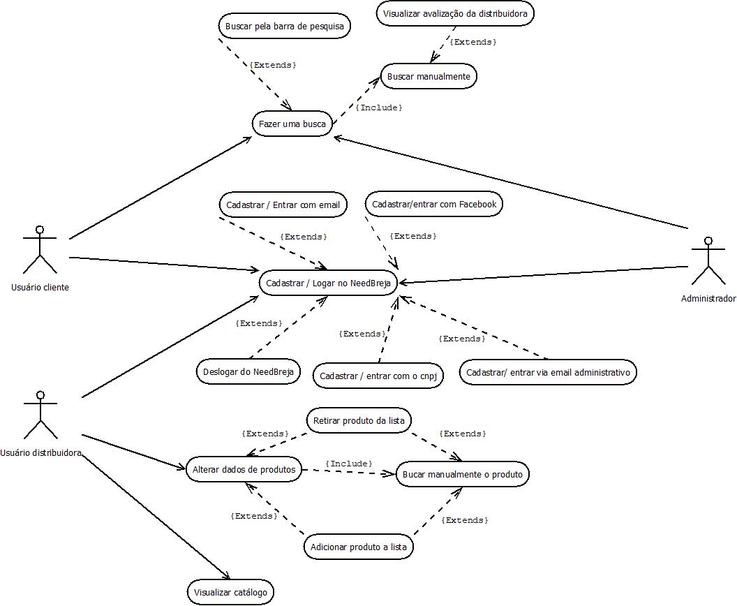
Diagrama de Caso de Uso

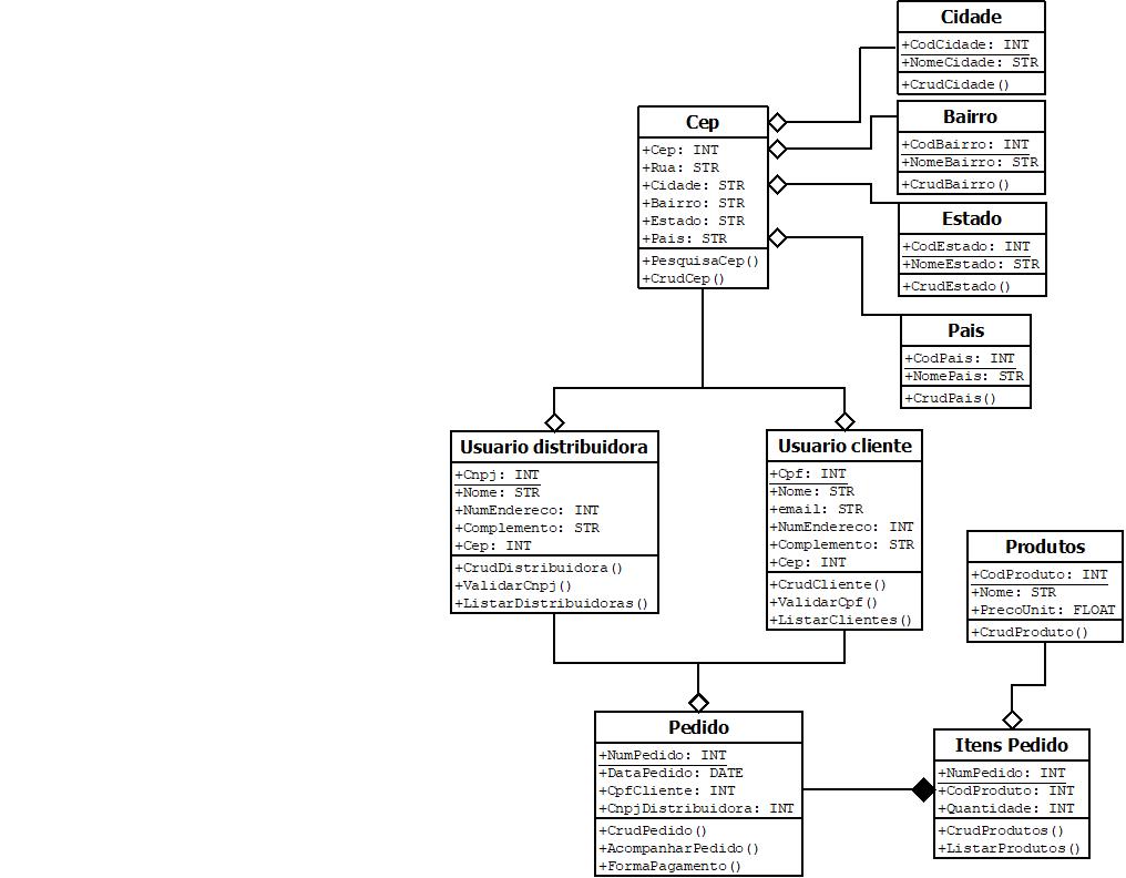
Diagrama de Classes

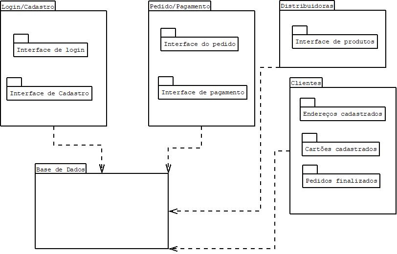
Diagrama de Pacotes