5W2H
What
- 1. Qual o nome do seu projeto?
- On ComMerce
- 2. Qual o objetivo deste projeto?
- O objetivo do sistema é fornecer aos proprietários de estabelecimentos comerciais condições de controlar o fluxo de mercadorias de forma fácil a gerar informações precisas que sejam usadas para tomadas de decisões futuras mais assertivas. Dessa forma a contribuição do sistema é satisfatória tanto para o comerciante que será avisado da falta de algum produto no estoque e orientado a realizar suas compras de melhor forma quanto para seus clientes, que nunca vão deixar de encontrar alguma mercadoria que precisam.
- 3. Quais os maiores desafios, na sua opinião, para se realizar este trabalho?
- Aquisição de conhecimentos e habilidades na implementação do projeto.
- Conscientização da importância do aplicativo e do efetivo controle, agilidade e facilidade que esse proporcionará aos usúarios.
- Concorrentes diretos, e indiretos com público alvos diversos
- 4. Quais os conhecimentos básicos (teorias) que devemos ter para se implementar este projeto?
- Linguagem de programação web e para Android e IOS, Banco de dados, arquitetura de interfaces, gestão de marketing, gestão de projetos, gestão de finanças, gestão de escopo, integração de sistemas.
- 5. Quais soluções similares existem no mercado?
- Diversos aplicativos apresentam soluções parecidas no mercado, no entanto nenhum deles tem um público alvo especifico destinando as soluções para as dificuldades enfrentadas pelo publico alvo que o On comMerce visa atingir. Mas a princípio os concorrentes mais diretos pesquisados foram: ZeroPaper, GuiaBolso, SmartPOS estoque, Estoque Fácil 2.0, eGestor (controle de estoque fácil e online) e os demais concorrentes indiretos que fornecem opções parecidas com a finalidade do On ComMerce.
Why
- 1. Porque é interessante desenvolver este projeto?
- Porque o controle das mercadorias, assim como suas vendas e aquisições tem sido algo realizado sem muita cautela, trazendo prejuízos, grandes percas e experiências ruins para os proprietários de pequenas e médias mercearias. O aplicativo e plataforma web ON ComMerce tem o intuito de viabilizar esse controle e fornecer apoio e confiança as comerciantes em suas tomadas de decisão futuras, uma vez que se trabalha também com previsões de demanda. No seu projeto, precisará optar por algumas tecnologias, usar alguns hardwares e conversar com outros sistemas.
- 2. Com relação às tecnologias, cite no mínimo 3 e explique a função de cada uma no seu projeto.
- Linguagem de programação, ferramenta de visualização de dados para fornecer os relatórios aos proprietários, banco de dados para o armazenamento dos dados.
- 3. Com relação ao hardware, cite no mínimo 3 e explique a função de cada um no seu projeto.
- Switch: cria uma série de canais exclusivos em que os dados do computador de origem são recebidos somente pela máquina destino. No projeto ele será utilizado para recepção dos dados de venda no computador local.
- Servidor: para o armazenamento do banco de dados
- placa de rede: A placa de rede é o hardware que permite aos micros conversarem entre sí através da rede. No caso do projeto a placa será responsável por fornecer suporte a conexão entre um dispositivo e outro.
- 4. Com relação aos sistemas, cite no mínimo 3 e explique a função de cada um no seu projeto.
- Sistema de controle de estoque: responsável por gerenciar o estoque e alertar o item faltante.
- Sitema de compras: responsável por realizar a solicitação de pedidos e acompanhamento destes pelo proprietário.
- Sitema de vendas: Responsável por registrar os itens vendidos, bem como o valor operado de vendas diárias.
Who
- 1. Quem pode se beneficiar deste projeto?
- Pequenos e médios proprietários de mercearias e demais fornecedores
- 2. Quem poderá operar o sistema?
- Pequenos e médios proprietários de mercearias, seus funcionários e demais fornecedores. Sendo cada um com sua respectiva interface.
- 3. Quem deverá participar do desenvolvimento do sistema?
- Analistas de sistemas e Gestor da informação
Where
- 1. Por onde (hardware ou sistemas), os dados serão inseridos?
- Sistema: dados pessoais de proprietários, funcionários e fornecedores.
- Hardware: Leitor de código de barrar
- 2. Onde (hardware ou sistemas), os dados serão externalizados?
- Sistema: após a autenticação dos usuários será liberado o espaço de acesso respectivo a cada um.
- Hardware: Após o processamento do código de barras ele é registrado no banco de dados.
- 3. Onde (em que dispositivos ou ambientes) esta aplicação poderá ser usada?
- Dispositivos, IOS e ANDROID, além do desktop utilizado para sistema de vendas
- 4. Onde os dados serão armazenados?
- Em um Servidor de Banco de Dados, pela ferramenta PostGres
- 5. Onde o software deverá ser hospedado?
- O software será hospedado em nuvem híbrida, uma vez que terá uma parte hospedado no data center da empresa e uma parte será disponibilizada por meio do acesso à internet com recursos compartilhados.
When
- 1. Em quanto tempo (em semanas) pretende desenvolver o sistema?
- 10 a 12 meses
- 2. Quais serão as fases e em quanto tempo cada uma?
- 01/04/2019 Entrega 1 - Pitches
- 08/04/2019 Entrega 2 - Mockup
- 29/04/2019 Entrega 3 - DC e DFD
- 30/04/2019 Entrega 4 - DER
- 18/06/2019 Entrega 5: Diagramas OO
- 20/06/2019 Codificação e Criação de Interface
- 15/08/2019 Implementação
- 07/09/2019 Teste e Correção de bugs
- 01/11/2019 Entrega final
- 3. Qual o tempo de resposta do dispositivo ou do sistema, ou seja, quanto tempo acha razoável esperar por uma informação?
- milisegundos
- 4. Se tiver investimento, quanto tempo acha razoável para pagar o financiamento?
- milisegundos
- 5.Quanto tempo para gerar a saída?
- milisegundos
How
- 1. Como será dividido o desenvolvimento do sistema?
- Seção de Banco de Dados, Seção de Análise, Seção de Codificação, Seção de Teste e Qualidade, Seção de Implantação e Seção de Desenvolvimento de Websites. O processo de desenvolvimento de software passa, em seu processo de confecção/manutenção, por uma equipe de analistas, analistas/desenvolvedores, desenvolvedores, implantadores e gerentes de banco de dados.
- 2. Como será feita a entrada de dados?
- A entrada de dados é feita via touchscren com os dados de cadastro dos prováveis usuários e a autenticação dos usuários com login e senha para acessar seus espaços.
- 3. Como será feita a saída de dados?
- A saída de dados se dá pelo cadastro efetivado com a conta criada gerando um usuário e senha respectivos para cada usuário cadastrado.
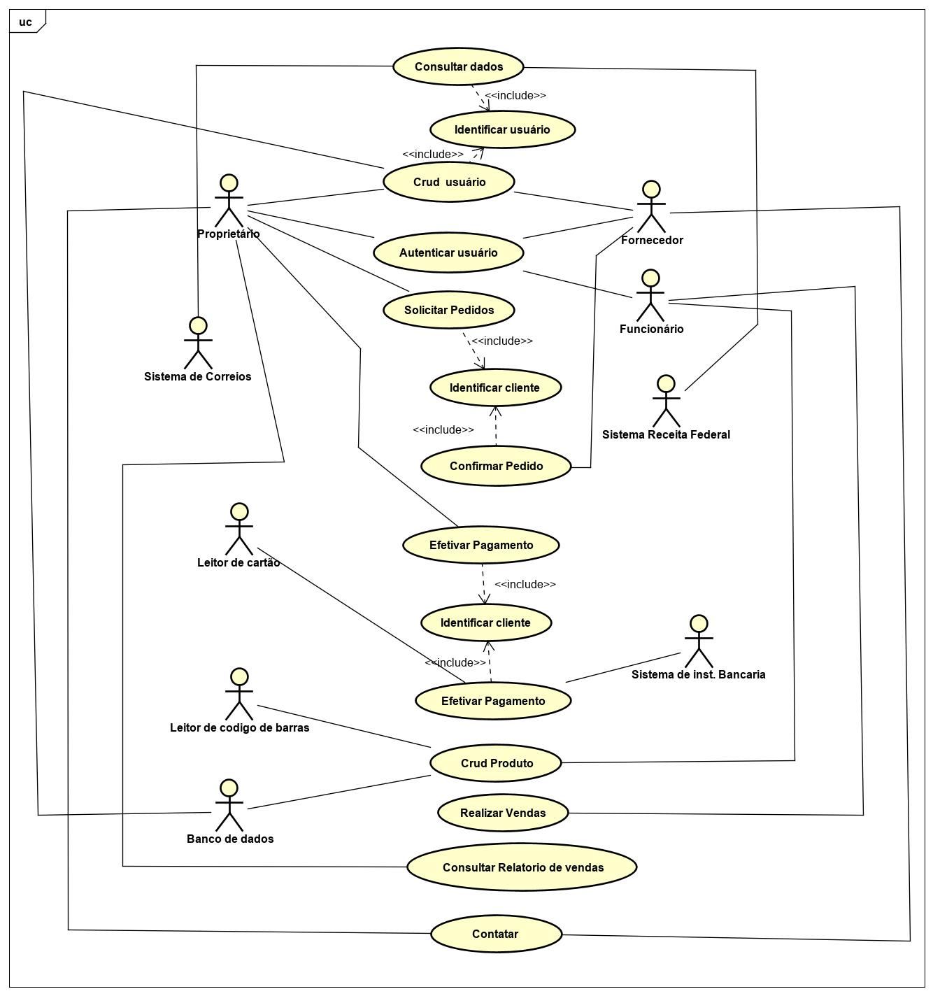
- 4. Descreva as funcionalidade?
- CRUD usuário
- Autenticar usuário
- Gerenciar Vendas
- Proprietário
- Gerenciar compras
- Comprar mercadorias
- Solicitar Pedidos
- Autorizar promoções
- Consultar itens pagos e pendências
- Acompanhar trajeto de chegada do pedido
- Avaliar entrega
- Gerenciar estoque de produtos
- Controlar relatórios
- CRUD funcionários
- Funcionário
- CRUD produto
- Registrar Vendas diárias
- Registrar Devoluções ao fornecedor
- Fornecedor
- CRUD Produtos fornecedor
- Gerenciar pedidos
- Gerenciar contato dos proprietários
- Registrar Vendas
- Acompanhar percurso de saída do pedido
- Gerenciar Descontos e promoções
- Avaliar Proprietário
How much
- 1. Quanto custa cada parte do sistema?
- linguagem de códigos: $12.800
- Licenças: $3.000
- Interface: $2.190(x3) para cada usuário = $6.570
- Implementação: $4.530
- Testes e ajustes: $14.980
- 2. Quanto deverá custar todo o sistema?
- $45880
- 3. Quantas pessoas deverão ser usadas (Equipe) ?
- A equipe é composta de 5 pessoas
- 4. Quanto custa cada profissional?
- Programador: $ 3.000
- Designer: $2.300
- Analista de teste: $2.090
- Gestor da informação: $2.500
- Analista contábil: $2.136
- 5. Qual deverá ser o preço de aquisição do seu software para o usuário final (Valor de mercado)?
- O app terá um periodo de carência para aquisição e adaptação dos clientes (1 mês), no entanto a partir do Segundo mês será cobrado uma taxa fixa de $132,90 pelo uso do aplicativo por parte do proprietário e uma taxa de $89,90 para os fornecedores
Canvas
DC
DFD
DER
LINK: sistema de controle de estoque: https://drive.google.com/file/d/13cSHiUqWgOsRppw7ofQTr2qOSVywSbH5/view?usp=sharing
Exemplo Identação
if x > a:
- print("Hello")
else:
- if x = a:
- print("Oi")
- else:
- print("Alô")
Especificação Funcional
- OC01: CRUD usuário
- OC1.1: Cadastrar Usuário
- Após apertar a opção cadastrar, escolher o tipo de usuário (Proprietário ou Fornecedor)
- O sistema oferece alguns campos obrigatórios a serem preenchidos para que o efetivo cadastro seja concluído, entre eles: Nome, e- mail, CNPJ, Razão social, Nome Fantasia, CEP, Número, Estado município e senha.
- Ao digitar o campo CNPJ, o sistema faz uma consulta no sistema da Receita Federal
- Se o CNPJ for válido:
- Permite que o usuário de prosseguimento ao preenchimento dos campos necessários para efetuar o cadastro (Razão social, Nome Fantasia, CEP, Número, Estado município e senha)
- Se o CNPJ não for válido:
- Informar, CNPJ inválido e requisitar que o usuário o digite novamente
- Se o CNPJ for válido:
- AO digitar o campo CEP, Esse faz uma busca no sistema correios e já armazena as informações do endereço do estabelecimento. E ao realizar essa busca, já preenche automaticamente os campos : Estado e Município.
- Uma senha para cadastro é solicitada e feito isso basta apertar a opção cadastrar.
- O sistema verifica se todos os dados estão devidamente preenchidos
- Caso sim,
- O cadastro será efetuado com sucesso.
- Se não,
- O campo que estiver indevidamente preenchido é informado ao usuário para que ele corrija e envie os dados para verificação novamente ao apertar o botão cadastrar.
- Caso sim,
- Feito isso, os dados do novo usuário é efetivamente armazenado no banco de dados.
- OC1.2: Consultar dados cadastrais do usuário (Item Consultar dados cadastrais no Mockup)
- Após validar o login e senha e esses estiverem corretos
- Tanto o administrador quanto o usuário pode consultar seus dados cadastrais. Caso queira realizar alguma alteração ou apenas por consulta mesmo. O sistema direciona o usuário a um menu especifico o qual oferece o botão consultar dados cadastrais responsável por fornecer a consulta de seus dados. Por outro lado, o administrador do aplicativo poderá consultar qualquer usuário no sistema através do banco de dados.
- Caso o login e/ou senha estejam incorretos
- Solicitar que o usuário digite novamente esses campos
- Após validar o login e senha e esses estiverem corretos
- OC1.3: Atualizar dados cadastrais do usuário (Item Consultar dados cadastrais- opção Alterar- no Mockup)
- Após validar o login e senha e esses estiverem corretos
- O usuário, será redirecionado a um menu principal cujo botão consultar dados cadastrais fornece a opção de realizar qualquer alteração por meio do botão alterar.
- Um botão de mudar senha também é oferecido. Por consequência tem-se a atualização dos dados no sistema.
- Caso o login e/ou senha estejam incorretos
- Solicitar que o usuário digite novamente esses campos
- Além disso, o administrador do aplicativo poderá acessar o banco de dados e alterar o usuário proprietário no sistema caso seja solicitado por este, uma vez que ele mesmo não consiga realizar a alteração no fale conosco.
- Após validar o login e senha e esses estiverem corretos
- OC1.4: Deletar Conta
- Após validar o login e senha e esses estiverem corretos
- O usuário, será redirecionado a um menu principal cujo botão consultar dados cadastrais fornece a opção de Deletar conta.
- Ao selecionar essa opção, deve-se verificar com certeza a opção desejada pelo usuário e ao final realizar a remoção da conta com a seguinte mensagem:
- " CONTA DELETADA COM SUCESSO "
- Além disso deve fornecer a opção de voltar para o menu de origem do aplicativo, o qual fornece as opções de login e cadastro.
- Caso o login e/ou senha estejam incorretos
- Solicitar que o usuário digite novamente esses campos
- Caso o usuário não honre com seu compromisso financeiro com o aplicativo, ou opte por não pagar o plano após o tempo de teste gratuito, ou ainda pelo fato do próprio usuário ter requerido o cancelamento de sua conta, o administrador do aplicativo poderá deletar do banco de dados aquela conta do usuário no sistema
- Após validar o login e senha e esses estiverem corretos
- OC1.1: Cadastrar Usuário
- OC02: Autenticar usuário (Item Login do Mockup)
- O usuário no menu principal do aplicativo selecionará o botão login, feito isso, será solicitado a ele o seu e-mail e senha de cadastro.
- Após validar o login e senha e esses estiverem corretos
- O sistema identifica o tipo de usuário e o direciona ao seu menu principal.
- Caso o login e/ou senha estejam incorretos
- Solicitar que o usuário digite novamente esses campos
- OC03: Gerenciar Vendas (Iten Vendas do mockup)
- Esse item esta presente tanto no menu do proprietário quanto no menu do fornecedor. Ele apresenta um resumo dos itens vendidos tanto na mercearia quanto na fábrica do fornecedor.
- Essa opção possibilita apurar um resumo do valor de vendas realizadas no período diário, semanal e mensal.
- É verificado também se as vendas diárias batem com os recebimentos do dia.
PROPRIETÁRIO
- OC04: Gerenciar compras (item Compras do Mokup)
- OC4.1: Comprar mercadorias (Item Lista de Compras do Mockup):
- Aparece uma lista de itens de possíveis compras para o usuário: [Alimentos, Bebidas, Padaria, Limpeza, Higiene, Utilidades]
- Ao clicar em algum destes itens, aparece a lista de produtos para marcação
- Após a marcação de alguns itens, o usuário clica em Solicitar.
- Solicitar: Busca o menor preço relativo a cada item por fornecedor e mostra relação para conferência..
- Se não estiver de acordo, o usuário retorna e solicita novamente
- Se sim, Clica em Busca pelo menor preço e mostra relação de produtos x fornecedores x preço
- Pode finalizar Realizando solicitação do pedido.
- A seguir, são mostrados dados para conferência e posterior confirmação.
- Se confirmado, o pedido é enviado.
- OC4.2: Solicitar Pedidos (item Solicitação de pedidos do Mockup)
- Ao selecionar essa opção é apresentado os pedidos solicitados pelo usuário.
- OC4.3: Autorizar promoções (item promoções do Mockup)
- O proprietário determina o desconto em porcentagem dado a determinado produto que está classificado de acordo com a listagem de produtos.
- OC4.4: Consultar itens pagos e pendências (item pagamentos e pendências do Mockup)
- Ao selecionar essa opção, é requerido a forma de pagamento do usuário:
- Caso ele opte por cartão:
- É informado ao fornecedor essa opção para que ele promova as condições de pagamento pelo hardware de maquina leitora de cartões
- Caso ele opte por transferência direta
- O sistema se conecte com o sistema do banco que o proprietário é cliente a partir de seu numero de conta e senha. Feito isso o sistema pergunta se deseja ser efetivado aquele pagamento especifico.
- Caso confirmado:
- O pagamento é efetivado após a confirmação do fornecedor e posteriormente o saldo é atualizado
- Caso confirmado:
- O sistema se conecte com o sistema do banco que o proprietário é cliente a partir de seu numero de conta e senha. Feito isso o sistema pergunta se deseja ser efetivado aquele pagamento especifico.
- Feito isso, é apresentado o status de contas pagas e pendências ao fornecedor e identifica o momento que o pagamento foi de fato efetivado.
- OC4.5: Acompanhar trajeto de chegada do pedido (item trajeto e avaliação de entrega do mockup)
- Após a confirmação do pedido pelo fornecedor, a mercadoria enviada é acompanhada tanto por ele quanto pelo proprietário. Para isso, o sistema faz uma solicitação de rota no sistema de GPS – Google Maps.
- O acompanhamento do trajeto e a posterior avaliação da entrega é realizada nessa opção.
- OC4.6: Avaliar entrega (item trajeto e avaliação de entrega do Mockup)
- Após a entrega ter sido feita e confirmada pelo proprietário, automaticamente o botão de Avaliar fornecedor é destravado para que o proprietário faça sua avaliação.
- OC4.1: Comprar mercadorias (Item Lista de Compras do Mockup):
- OC05: Gerenciar estoque de produtos (Item estoque do Mockup)
- É apresentado uma lista de opções com a classificação de mercadorias (alimentos, bebidas, padaria, limpeza higiene e utilidades). Os itens de venda são encaixados e classificados nessa lista de opções.
- Conforme os itens de venda são contabilizados nas vendas realizadas vão sendo abatidos no estoque.
- Ao nível de 5 itens por produto, um alarme amarelo dispara informando ao proprietário que a quantidade está pequena.
- Quando esse nível atinge 3 itens por produto, um alarme vermelho é disparado informando o proprietário que a quantidade está muito pequena e precisa ser solicitada ao fornecedor para que seja reposta.
- OC06: Controlar relatórios (Item relatórios do Mockup)
- Nessa opção é mostrado um apuramento dos produtos de maior faturamento (lucro)
- São oferecidas opções de filtragem de vendas por produto, por preços, por menor custo e por período.
- OC07: CRUD funcionários
- OC7.1: Cadastrar Funcionário (Item cadastro funcionário do Mockup)
- Após selecionar a opção cadastro Fucionário, o sistema oferece alguns campos obrigatórios a serem preenchidos para que o efetivo cadastro seja concluído, entre eles:
- Nome, e-mail, CPF, Número da carteira de trabalho, Validade carteira de trabalho, CEP, Número, Estado, município e senha.
- Ao digitar o campo CPF, o sistema faz uma consulta no sistema da Receita Federal
- Se o CPF for válido:
- Permite que o usuário de prosseguimento ao preenchimento dos campos necessários para efetuar o cadastro (Número da carteira de trabalho, Validade carteira de trabalho, CEP, Número, Estado, município e senha).
- Se não for valido ou caso não tenha sido digitado:
- Solicitar que o CPF seja digitado
- Ao digitar o campo CEP, Esse faz uma consulta no sistema correios e já armazena as informações do endereço do funcionário, e ao realizar essa busca, já preenche automaticamente os campos : Número, Estado e Município.
- Uma senha para cadastro é solicitada e feito isso basta apertar a opção cadastrar.
- O sistema verifica se todos os dados estão devidamente preenchidos
- Caso sim, o cadastro será efetuado com sucesso.
- Se não, o campo que estiver indevidamente preenchido é informado ao usuário para que ele corrija e envie os dados para verificação novamente ao apertar o botão cadastrar.
- OC7.2: Consultar dados cadastrais do usuários
- Após validar o login e senha do proprietário e esses estiverem corretos
- O proprietário pode consultar os dados cadastrais dos funcionários caso queira realizar alguma alteração ou apenas por consulta mesmo.
- Caso o login e/ou senha estejam incorretos
- Solicitar que o usuário digite novamente esses campos
- Após validar o login e senha do proprietário e esses estiverem corretos
- OC7.3: Atualizar Funcionário
- Após validar o login e senha do proprietário e esses estiverem corretos
- É permitido que o proprietário consiga alterar os campos preenchidos caso tenham sido preenchidos indevidamente.
- Caso o login e/ou senha estejam incorretos
- Solicitar que o usuário digite novamente esses campos
- Após validar o login e senha do proprietário e esses estiverem corretos
- OC7.4: Deletar funcionário
- Após validar o login e senha do proprietário e esses estiverem corretos
- É permitido o proprietário remover um funcionário caso esse seja desligado de suas funções.
- Caso o login e/ou senha estejam incorretos
- Solicitar que o usuário digite novamente esses campos
- Após validar o login e senha do proprietário e esses estiverem corretos
FUNCIONÁRIO
- OC08: CRUD produto (Item cadastro produtos do mockup)
- OC8.1: Cadastrar produto (item cadastro produtos mockup)
- Após receber a entrega dos pedidos pelo fornecedor, o sistema acessa o hardware de leitor de código de barras para registrar as mercadorias que chegam através da leitura do código de barras do lote, juntamente com o tipo do item, seu nome, preço, quantidade, descrição.
- OC8.2: Consultar produto
- Esse item apresenta todos os itens que o mercado possui em sua respectiva classificação (alimentos, bebidas, padaria, limpeza higiene e utilidades).
- OC8.3: Atualizar produto
- Esse item permite a alteração manual de algum item de produto caso tenha sido preenchido indevidamente. A busca é feita pelo código de barras através do leitor de código.
- OC8.4: Deletar produto
- Esse item permite a exclusão de algum produto caso não será mais disponibilizado para venda.
- OC8.1: Cadastrar produto (item cadastro produtos mockup)
- OC09: Registrar Vendas diárias
- Será contabilizado o item de venda que sai do mercado com sua respectiva quantidade através de um hardware leitor de código de barras, feito isso atualiza-se o estoque, descontando o item vendido.
- OC10: Registrar Devoluções ao fornecedor
- Será realizada com a introdução do código de barras do lote do respectivo produto pelo hardware de leitor de código de barras e descontado no estoque já registrado daquele determinado produto no banco de dados. Feito isso, atualiza-se o banco de dados com o novo estoque.
FORNECEDOR
- OC11: CRUD Produtos fornecedor
- OC11.1: cadastrar produto (item cadastro produtos mockup)
- Conforme os lotes são finalizados, o sistema acessa o hardware de leitor de código de barras para registrar as mercadorias que vão para o estoque ou já são direcionadas a venda, juntamente com o tipo do item e seu nome.
- OC11.2: Consultar produto
- Esse item apresenta todos os itens que a fábrica possui em sua respectiva classificação (alimentos, bebidas, padaria, limpeza higiene e utilidades).
- OC11.3: Atualizar produto
- Esse item permite a alteração manual de algum item de produto ou lote caso tenha sido preenchido indevidamente.
- OC11.4: Deletar produto
- Esse item permite a exclusão de algum produto caso não será mais fabricado ou por alguma outra razão.
- OC11.1: cadastrar produto (item cadastro produtos mockup)
- OC12: Gerenciar pedidos (item pedidos do mockup)
- Ao selecionar o botão pedidos, é identificado os pedidos solicitados, a forma de pagamento e os dados da mercearia e do proprietário que solicitou o pedido.
- Caso o Cliente tenha solicitado o pagamento em hardware de maquina:
- O fornecedor deve fornecer as condições de pagamento ao proprietário por meio desse hardware
- Caso o cliente tenha solicitado o pagamento por transferência bancaria:
- O fornecedor deve confirmar o pedido após digitar seu banco, agência e número de conta, feito isso, o cliente é informado do pagamento realizado e o registo de vendas é atualizado.
- Sendo confirmado o pedido, o sistema faz um acesso ao sistema de GPS – GOOGLE MAPS que localiza o endereço e a melhor rota para entrega do pedido. Isso faz com que o Fornecedor acompanhe todo o trajeto da entrega e posteriormente avalie o proprietário através do botão avaliar Proprietário.
- OC13: Gerenciar contato dos proprietários (Item Contato do mockup)
- Nesse item são registrados os contados dos clientes que realizam solicitações de mercadorias e esses são classificados em clientes fidelizados, frequentes e menos frequentes caso o proprietário queira fornecer algum desconto especial para um desses.
- OC14: Registrar Vendas
- Será contabilizado os lotes que saem da fábrica com sua respectiva quantidade através de um hardware leitor de código de barras
- OC15: Acompanhar percurso de saída do pedido
- Após o recebimento dos pedidos e confirmação, automaticamente o usuário é direcionado ao acompanhamento do trajeto da entrega das mercadorias solicitadas pelo proprietário. O trajeto é traçado mediante a comunicação do sistema On com merce com o sistema de GPS – GOOGLE MAPS
- OC16: Gerenciar Descontos e promoções (item Promoções e descontos do mockup)
- Esse item oferece ao fornecedor as opções de:
- Lançar desconto por volume de produtos, através de determinada quantidade.
- Lançar promoção em produtos novos com uma alteração temporária no preço.
- Lançar promoção em produtos
- Esse item oferece ao fornecedor as opções de:
- OC17: Avaliar Proprietario
- Ao finalizar o trajeto e realizar a entrega ao proprietário, o botão Avaliar proprietário é ativado, o qual pode receber a quantidade de estrelas de no máximo 5 e no mínimo 1.
Especificações Não Funcionais
- OCNF01: Segurança
- O sistema não permitira o salvamento automático dos dados do cliente, e não deverá aceitar mais que 4 tentativas de senhas incorretas, caso assuma esse valor:
- O sistema deve alertar o usuário e dar a opção de esqueceu sua senha a ser enviada por e-mail.
- A cada novo acesso, a autenticação deverá se realizada novamente, de maneira integral.
- Apenas pessoas cadastradas no sistema poderão acessar os menus e suas funções a partir da autentificação correta com o e-mail e senha.
- Algumas informações são sigilosas como as informações passadas no requisito OC4.4: Consultar itens pagos e pendências (item pagamentos e pendências do Mockup) o qual permite realizar o pagamento das operações por meio de transferência bancaria. Para esse caso, a validação dos dados é feita 3 vezes, caso algum dos campos (numero conta, agência e senha) depois das 3 tentativas não se confiram, o pagamento por transferência deve ser bloqueado.
- Nesse caso é necessário que o proprietário da mercearia entre em contato com o fale conosco a fim de solicitar um requerimento para pagamento por transferência confirmando alguns dados.
- As informações digitadas pelo fornecedor no momento da transferência também devem ser checadas, tanto por ele, uma vez que o sistema averigua a certeza no preenchimento dos campos para recebimento da transferência, quanto pelo próprio sistema ao acessar o sistema da instituição bancaria a que se destina.
- As permissões de acesso ao sistema podem ser alteradas apenas pelo administrador de sistemas.
- O sistema não permitira o salvamento automático dos dados do cliente, e não deverá aceitar mais que 4 tentativas de senhas incorretas, caso assuma esse valor:
- OCNF02: Portabilidade
- O sistema funcionará em dispositivos do tipo: Android, IOS além de funcionar também em Computadores de mesa, principalmente no efetivo registro de algum item ao ser vendido no caixa. Feito isso os dados devem ser atualizados, gerando uma atualização no estoque da mercearia.
- Para os sistemas operacionais mobile, IOS o sistema deverá ser disponibilizado a partir da versão 6.0 e para os demais Androids utilizará a versão 3.0.8
- Ambos os sistemas terão atualizações a cada atualização do sistema operacional de origem
- OCNF03: Disponibilidade
- O sistema deve estar disponível 24 horas por dia da semana, sem interrupção
- Verificar a conexão com o servidor de banco de dados sempre que for requisitada alguma função pelo usuário e atualiza-lo ao final de cada operação. Caso a conexão seja estabelecida é possível que o sistema seja utilizado pelo usuário, se não, a sua utilidade é comprometida.
- OCNF04: Desempenho
- A resposta a solicitação de um serviço por usuário não deve ultrapassar 1 segundo, mas caso ocorra de exceder 10 segundos:
- O sistema deve enviar uma solicitação de reparo automática ao administrador.
- O Sistema de software possa processar, no mínimo, 5 operações por segundo.
- O Sistema deve efetuar leitura de dados 6 vezes por segundo, como condição mínima, principalmente as que apresentam restrições.
- A resposta a solicitação de um serviço por usuário não deve ultrapassar 1 segundo, mas caso ocorra de exceder 10 segundos:
- OCNF05: Usabilidade
- O sistema de Atendimento aos usuários será construído em ambiente web. E portanto terá que possuir um design responsivo
- A interface do sistema deverá se comporta adequadamente independente do front-end que será utilizado para acesso – Browser, Smartphone ou Tablet.
- OCFN06: Reusabilidade
- O sistema deverá apresentar subsistemas, objetos e funções que sejam reutilizáveis dentro do próprio sistema.
- OCFN07: Comunicação
- O sistema ao se comunicar com outros sistemas como: o sistema de correios, o sistema da receita federal e o sistema de instituição bancaria, deve seguir todas as normas e regras pera que a comunicação seja feita com sucesso.
- OCFN08: Padrão
- O projeto do sistema deverá ser orientado a baixo acoplamento e alta coesão, prezando pela melhor separação de responsabilidades.
- Todo o projeto deverá ser feito utilizando uma arquitetura separada em camadas, onde cada camada conterá apenas os algoritmos relacionados à sua responsabilidade.





