5W2H
What
- 1. Qual o nome do seu projeto?
- EnergySystem.
- 2. Qual o objetivo deste projeto?
- O objetivo é gerenciar a distribuição, e manutenção da aparelhagem que a faz, de energia elétrica de uma hidrelétrica.
- 3. Quais os maiores desafios, na sua opinião, para se realizar este trabalho?
- O maior desafio do projeto é a dimensão do mesmo, por se tratar do gerenciamento de uma grande quantidade de informações e aparelhos.
- 4. Quais os conhecimentos básicos que devemos ter para se implementar este projeto?
- Os conhecimentos básicos necessários para a implementação do projeto são o domínio sobre a aparelhagem necessária para o controle e distribuição de energia, além de conhecimentos sobre a energia elétrica em geral.
- 5. Quais soluções similares existem no mercado?
- Dentre as opções existentes, podemos citar:
- ZOOM (Zero Outage Online Monitoring) da VibroSystM
- Elipse E3 da Elipse Software
- Schweitzer Engineering Laboratories (SEL)
- Dentre as opções existentes, podemos citar:
Why
- 1. Porque é interessante desenvolver este projeto?
- É interessante desenvolver esse projeto pois ele está diretamente ligado à nossa área de atuação e possibilita que novos conhecimentos sobre tal área sejam adquiridos.
- 2. Porque deve usar a tecnologia escolhida?
- Por se tratar de um projeto muito abrangente e complexo, precisamos utilizar de diversos tipos de sensores e um sistema robusto para realizar todas as ações necessárias e processar tais dados.
- 3. Porque usar o hardware específico?
- O hardware é necessário para obter informações precisas e confiáveis para que o sistema consiga funcionar como pretendido.
- 4. Porque usar o sistema específico?
- Esse sistema específico é necessário para que, assim como pretendido pelo projeto, consigamos executar todas as tarefas de maneira eficiente.
Who
- 1. Quem pode se beneficiar deste projeto?
- A hidrelétrica gerenciada pelo sistema, além de, indiretamente, a região abastecida pela hidrelétrica.
- 2. Quem poderá operar o sistema?
- Será necessária uma equipe, que inclua engenheiros e técnicos, para operar o sistema, tendo em vista a complexidade e abrangência do mesmo.
- 3. Quem deverá participar do desenvolvimento do sistema?
- Deverão participar do desenvolvimento engenheiros, técnicos e programadores, para que sejam desenvolvidas as partes teórica e prática do projeto.
Where
- 1. Onde os dados serão inseridos?
- Serão inseridos em um computador para buscar dados instantâneos e mais aprofundados de determinada área do monitoramento ou para acesso de relatórios gerados pelo sistema.
- 2. Onde os dados serão externalizados, publicados?
- Deverão ser expostos em monitores, que irão apresentar diversas informações sobre o funcionamento de toda aparelhagem envolvendo a produção e distribuição da energia.
- 3. Onde esta aplicação poderá ser usada?
- Os dados coletados deverão ser analisados, instantaneamente, por um técnico e posteriormente por um engenheiro, que poderá julgar as informações e decidir as ações a serem tomadas.
- 4. Onde os dados serão armazenadas?
- Haverá um banco de dados, onde todas as informações coletadas serão salvas e relatórios serão gerados diariamente informando a situação da aparelhagem que está sendo monitorada.
- 5. Onde o software deverá ser hospedado?
- O software poderá ser hospedado juntamente com o sistema da usina hidrelétrica, ou em uma central que poderá ser independente mas necessitará de informações sobre os equipamentos da usina.
When
- 1. Em quanto tempo pretende desenvolver o sistema?
- Acreditamos que todo o sistema possa ser realizado em 6 meses até um ano.
- 2. Quais serão as fases e em quanto tempo cada uma?
- Para o desenvolvimento do software e toda a fase de teste acreditamos estar terminado por volta de 6 a 10 meses; Para a colocação de sensores por toda hidrelétrica e nos aparelhos que estiverem ligados a ela estimamos que um mês seria necessário; Para fazer todo o cabeamento da central do sistema até o local em que os dados serão coletados em torno de 15 dias a um mês.
- 3. Qual o tempo de resposta do dispositivo ou do sistema?
- Por se tratar de um sistema de monitoramento a resposta precisa ser instantânea.
- 4. Quanto tempo para responder a uma entrada?
- As entradas terão de ser respondidas no mesmo instante, a menos que se trate de um pesquisa ao banco de dados, o que poderia levar alguns minutos, já que haveria uma varredura no sistema.
- 5. Quanto tempo para gerar a saída?
- Se não se tratarem de relatórios, devem ser imediatas.
How
- 1. Como será dividido o desenvolvimento do sistema?
- O desenvolvimento do sistema será dividido prioritariamente em 4 etapas:
- Desenvolvimento do software;
- Instalação dos equipamentos;
- Comunicação entre o sistema e aparelhagem;
- Testes e aprimoramentos.
- O desenvolvimento do sistema será dividido prioritariamente em 4 etapas:
- 2. Como será feita a entrada de dados?
- Será feita pelos sensores e repassadas para o sistema.
- 3. Como será feita a saída de dados?
- A saída de dados,ou seja, das informações colhidas pelos sensores, serão exibidas por monitores para o usuário.
- 4. Descreva a 1a. funcionalidade?
- Receber as informações necessárias para distribuição da energia gerada.
- 5. Descreva a 2a. funcionalidade?
- Receber os dados colhidos pelos diversos sensores, tais como: temperatura, pressão, dentre outros.
- 6. Descreva a 3a. funcionalidade?
- Avaliar possíveis falhas na geração da energia.
- 7. Descreva a 4a. funcionalidade?
- Avaliar e apresentar apara o usuário na geração de energia.
- 8. Descreva a 5a. funcionalidade?
- Efetuar a distribuição da energia baseado nas informações recebidas.
- 9. Descreva a 6a. funcionalidade?
- Avaliar possíveis falhas na distribuição da energia.
- 10. Descreva a 7a. funcionalidade?
- Gerar relatório geral de todo funcionamento do software e da aparelhagem da usina.
How much
- 1. Quanto custa cada parte do sistema?
- 2. Quanto deverá custar todo o sistema?
- 3. Quantas pessoas deverão ser usadas (Equipe) ?
- 4. Quanto custa cada profissional?
- 5. Qual deverá ser o preço de aquisição do seu software para o usuário final (Valor de mercado)?
DER
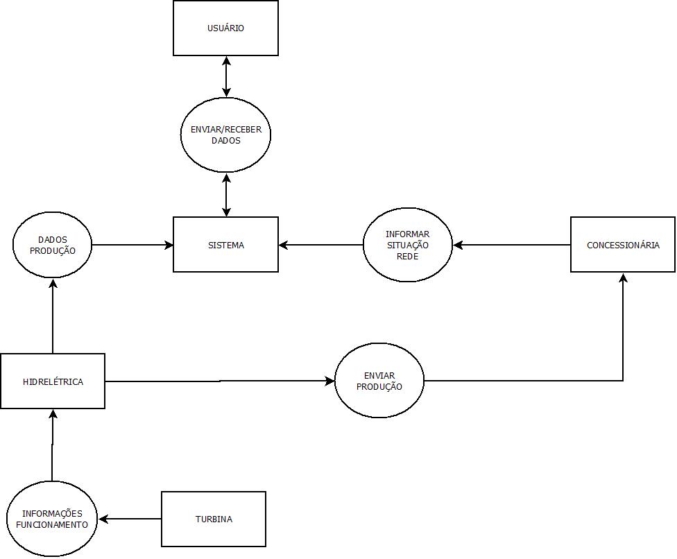
DFD
DD
Usuário – Técnico ou engenheiro que irá monitorar o sistema. Sistema – Software responsável por acusar problemas na geração de energia, imprimir dados sobre a geração e distribuição dessa energia, além de monitorar as redes de transmissão até a concessionaria. Hidrelétrica – Usina onde será implantado o sistema. Turbina – Responsável pela geração da energia. Concessionária – Empresa que irá distribuir a energia para o consumidor. Enviar dados – O usuário envia ao sistema informações para geração e distribuição da energia, além de poder pedir relatórios do banco de dados sobre o funcionamento do sistema. Receber dados – O usuário recebe do sistema os dados da leitura dos sensores e a energia direcionada a cada concessionário. Informações de funcionamento – Todos os dados dos sensores implantados na turbina, como temperatura e pressão, serão enviados para hidrelétrica e para o sistema para identificação de algum problema na geração da energia. Dados de produção – Serão informados quantos MW (Megawatts) de potencia foram produzidos pela hidrelétrica. Enviar produção – Através de redes de transmissão, o centro de comando envia energia gerada na usina para a concessionária de destino. Informar situação da rede – Haverá um monitoramento por sensores nas transmissão da energia até a concessionaria para avaliar possíveis perdas ou mesmo danos que a energia ou os equipamentos da transmissão possam sofrem.
UML
Diagrama de Classes
Diagrama de Casos de Uso
Detalhamento dos Casos de Uso
Protótipo



