| Linha 124: | Linha 124: | ||
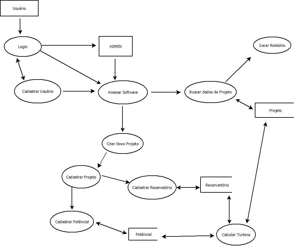
== DER == | == DER == | ||
[[Arquivo:DERriul.jpg]] | |||
* Entidades | * Entidades | ||
* Relacionamentos | * Relacionamentos | ||
Edição das 19h02min de 2 de dezembro de 2014
5W2H
What
- 1. Qual o nome do seu projeto?
- PCH Express
- 2. Qual o objetivo deste projeto?
- Construir um software para determinas os padrões básicos de uma PCH.
- 3. Quais os maiores desafios, na sua opinião, para se realizar este trabalho?
- O desenvolvimento do software, pela complexidade dos cálculos.
- 4. Quais os conhecimentos básicos que devemos ter para se implementar este projeto?
- Normas da ANEEL e amplo conhecimento do livro "Diretrizes para estudos e projetos de pequenas centrais hidrelétrica" da Eletrobrás
- 5. Quais soluções similares existem no mercado?
Apenas estudos em alguns trabalhos de conclusão de curso.
Why
- 1. Porque é interessante desenvolver este projeto?
- Facilitação na hora de fazer os cálculos necessários para definir os parâmetros básicos de uma PCH.
- 2. Porque deve usar a tecnologia escolhida?
- Ganhar tempo na hora de desenvolver um projeto além de a chance de erro nos cálculos ser zero.
- 3. Porque usar o hardware específico?
- Praticidade, afinal será um software para computadores e notebooks.
- 4. Porque usar o sistema específico?
- Para ganhar tempo e terminar o projeto mais rapidamente, além da praticidade.
Who
- 1. Quem pode se beneficiar deste projeto?
- Empresas de projetos.
- 2. Quem poderá operar o sistema?
- Engenheiros qualificados para realização dos projetos.
- 3. Quem deverá participar do desenvolvimento do sistema?
- Programadores, Engenheiros eletricistas e designers.
Where
- 1. Onde os dados serão inseridos?
- Em um computados.
- 2. Onde os dados serão externalizados, publicados?
- No próprio computador ou impressos.
- 3. Onde esta aplicação poderá ser usada?
- Em um computador, com o software.
- 4. Onde os dados serão armazenadas?
- Em um banco de dados
- 5. Onde o software deverá ser hospedado?
- Em um site, podendo ser adquirido por mídia digital.
When
- 1. Em quanto tempo pretende desenvolver o sistema?
- Cerca de um ano.
- 2. Quais serão as fases e em quanto tempo cada uma?
- Revisão bibliográfica ( 2 semanas)
Criação do software (6~7 meses) Criação do site (1 mês) Publicidade e propaganda (1 mês) Revisão do Software (1 mês)
- 3. Qual o tempo de resposta do dispositivo ou do sistema?
- Depende do processador do seu computador.
- 4. Quanto tempo para responder a uma entrada?
- Depende do processador do seu computador.
- 5. Quanto tempo para gerar a saída?
- Depende do processador do seu computador.
How
- 1. Como será dividido o desenvolvimento do sistema?
- Em 3 partes, a criação do software e de sua interface gráfica, a criação do site e a publicidade necessária para o software ser reconhecido.
- 2. Como será feita a entrada de dados?
- Em uma interface que o usuário coloca os dados e o programa faz os cálculos necessários e os guarda em um banco de dados.
- 3. Como será feita a saída de dados?
- Através de consultas no banco de dados.
- 4. Descreva a 1a. funcionalidade?
- Facilidades e agilidade na hora de desenvolver um projeto.
- 5. Descreva a 2a. funcionalidade?
- O software diminui a chance de erros humanos na hora dos cálculos necessários serem realizados
How much
- 1. Quanto custa cada parte do sistema?
- Para o desenvolvimento do software poderia ser usado um programa open source ou algo que o programador já utilize.
A publicidade seria feita apenas nas empresas específicas do ramo e custaria em torno de 12000,00 R$ Para o domínio do site em torno de 30~35 R$ mensais
- 2. Quanto deverá custar todo o sistema?
- Com o custo de toda a equipe, a publicidade já toda elaborada para o software ir ao mercado e mais um domínio anual do
site o projeto todo custaria em torno de 35000 R$
- 3. Quantas pessoas deverão ser usadas (Equipe) ?
- Engenheiros eletricistas especialistas em pequenas centrais hidrelétricas
Programadores Designers Publicitários
- 4. Quanto custa cada profissional?
Engenheiros eletricistas especialistas em pequenas centrais hidrelétricas - R$ - 13000,00 Programadores - R$ 2800,00 Designer - R$ - 1200,00 Publicitários - R$ - 2000,00
- 5. Qual deverá ser o preço de aquisição do seu software para o usuário final (Valor de mercado)?
- Entre 5 e 10 mil R$
Modelo Estruturado
DFD
- Processso
- Depósitos
- Fluxos
DER
- Entidades
- Relacionamentos
- Chaves
- Domínios
DD
- Descritivos de cada item
- Significado
- Conteúdo (Dados compostos)
- Restrições de integridade
- Chave primária (Depósitos de Dados)
Modelo OO
Diagrama de Classes
Diagrama de Estado
Diagrama de Casos de Uso
Diagrama de Sequência
Diagrama de Objetos
Diagrama de Colaboração
Diagrama de Interfaces
Diagrama de Atividades
Diagrama de Componentes
Diagrama de Pacotes
Protótipo
- Objetivo
- Recursos utilizados
- Funcionamento
- Detalhamento (Imagens, vídeos, ...)
- Resultados obtidos
Pesquisador

